Concurența ta testează AI.
Tu mai aștepți?
Discovery Call gratuit: Mapăm procesele, identificăm blocajele, estimăm cât te costă să "nu faci nimic" acum.
Disponibil doar pentru companii active
Cum implementăm de fapt AI?
Unde pierzi bani ACUM (fără să-ți dai seama)
Blocaj operațional
Echipa introduce manual date 4h/zi
→ 80h/lună × €15/oră = €1.200 lunar pierdut
→ €14.400/an pe copy-paste
Soluție: Automatizare Make + OpenAI API
Cost implementare: ~€3.000 one-time
ROI: Sub 3 luni
Lipsă scalare
Fiecare 50 de clienți noi = +1 angajat operations
→ €2.000 salariu × 12 luni = €24.000/an
→ Repetă la infinit
Soluție: Dashboard AI + automatizare procese
Cost: ~€8.000 one-time
ROI: 4-6 luni, apoi scalezi fără limite
Lipsă control
Nu știi unde se blochează procesele
→ Client întreabă 'unde e comanda?'
→ Tu cauți 20 minute în 3 sisteme diferite
Soluție: Integrare ClickUp + Make + notificări automate
Cost: ~€2.500
ROI: Sanity + timp câștigat
Ce facem în 30 de minute de Discovery Call
Procesul critic
Ne spui care e procesul care te doare cel mai tare. Nu toate procesele - cel care îți mănâncă timpul sau banii.
Mapare blocaje
Desenăm live (în Lucid) flow-ul actual. Identificăm unde se blochează procesul acum și unde pierzi controlul lui.
Sketch de soluție
Îți arătăm cum ar arăta procesul automatizat. Tools: Zapier/Make/Custom API. Timeline: X săptămâni. Cost estimativ: Y euro.
După call primești pe email:
- Diagrama procesului tău critic
- Estimare costuri și timeline
- Next steps (dacă vrei să mergem mai departe)

Clienți care au automatizat (și nu s-au uitat înapoi)

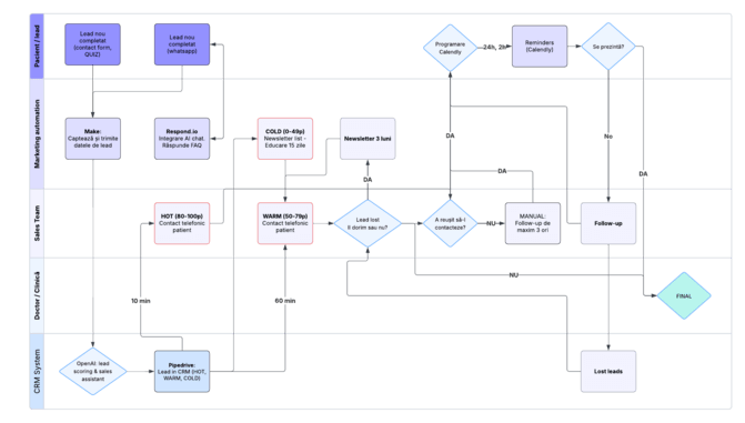
"Lead-urile HOT intră direct în Pipedrive cu prioritate maximă. Nu mai pierdem timpul cu cei care doar se uită. Conversiile au crescut cu 40%."
— Paul Corpodean, Coordonator Medical & Fondator MedicalCor

"Am trecut de la haos complet la un sistem fluid. Terapeuții economisesc ore întregi pe care le dedică acum copiilor. Coordonarea între departamente nu a fost niciodată mai eficientă."
— Sebastian Onac, Fondator al Asociației Maria Beatrice
10 ani de procese reale, nu teorii AI
Ce NU facem:
- Prezentări PowerPoint cu "transformare digitală"
- POC-uri care rămân în sandbox
- Consultanță AI fără să știm ce e un proces de business
Ce facem:
- Mapăm procesele în Lucid (vezi exact unde se blochează)
- Integrăm direct în tools pe care deja le folosești
- 10 ani de dezvoltare web și aplicații - știm să construim și interfețe
- Vorbim în română, facturăm în România, suport continuu
Part of Baboon Software - agenție digitală din Cluj, începând cu 2016
Vezi portofoliu web/branding →De ce în 2026, nu în 2027?
Avantajul se poate pierde în fiecare zi
Primii care automatizează capturează avantajul competitiv. Cei care așteaptă plătesc catch-up.
Costul implementării crește
Pe măsură ce lumea adoptă AI, specialiștii devin mai scumpi. Acum încă e relativ accesibil.
Clienții tăi deja compară
Când concurența răspunde în 2 minute și tu în 2 ore, clientul nu mai întreabă de preț.
Tool-uri AI Gratuite
Nu ești încă gata pentru automatizări custom? Testează gratuit aplicațiile noastre AI.
KIRA - Consultanță AI Gratuită
Vorbește cu consultantul nostru AI și descoperă ce procese din businessul tău pot fi automatizate. Răspunsuri instant, sfaturi concrete, fără obligații.
Locuri limitate pentru Discovery Calls în Ianuarie 2026
Lucrăm personal cu fiecare client pentru mapare procese. Asta înseamnă max 8-10 discovery calls/lună.
Verificăm automat eligibilitatea firmei tale în 10 secunde
Întrebări Frecvente
Tot ce trebuie să știi despre automatizările AI pentru businessul tău
Depinde de complexitatea procesului, dar pentru transparență totală: • Automatizări simple (Zapier/Make cu 2-3 integrări): €500 - €1.500 • Automatizări medii (multiple integrări + logică AI): €1.500 - €3.000 • Soluții complexe (dashboard custom + AI + integrări multiple): €3.000 - €5.000+ • Mentenanță anuală: 20% din costul implementării În Discovery Call calculăm exact ROI-ul pentru procesul tău specific și vezi dacă investiția are sens.
Timeline-uri realiste: • Automatizări simple: 1-2 săptămâni • Proiecte medii: 3-4 săptămâni • Proiecte complexe: 6-8 săptămâni Nu facem promisiuni de "2 zile" - automatizările bune necesită mapare detaliată, testing și fine-tuning. Preferăm să livrăm ceva care funcționează perfect decât rapid și defect.
Aproape orice proces repetitiv: • Procesare comenzi (de la formular/email → CRM → facturare → curier) • Extragere date din documente (facturi, AWB-uri, contracte) și introducere automată în sisteme • Comunicare automată cu clienți (răspunsuri contextualizate, nu template-uri generice) • Sincronizare între sisteme (CRM ↔ ERP ↔ E-commerce ↔ Contabilitate) • Raportare automată (dashboards actualizate în timp real) • Lead scoring și distribuire inteligentă Dacă faci ceva manual de 10+ ori pe săptămână, probabil poate fi automatizat.
Nu. Zero. Noi construim automatizarea, tu o folosești. Interfața finală e la fel de simplă ca orice aplicație pe care o folosești zilnic. În Discovery Call mapăm procesul în limbaj de om, nu în cod. Tu ne spui "când intră comandă, vreau să se trimită automat în ClickUp și să primesc notificare pe Discord" - noi traducem asta în automatizare funcțională.
Foarte probabil da. Lucrăm cu integrări pentru: • CRM-uri: Pipedrive, HubSpot, Salesforce, Zoho • E-commerce: WooCommerce, Shopify, PrestaShop • Gestiune: ClickUp, Asana, Monday, Notion • Comunicare: Gmail, Outlook, Slack, Discord, WhatsApp Business • Contabilitate: SmartBill, Facturis, oblio • Custom APIs pentru sisteme proprietare Dacă sistemul tău are API sau webhook-uri, îl putem integra. Dacă nu are, găsim soluții alternative.
Ai suport continuu. Mentenanța anuală (20% din implementare) include: • Monitorizare proactivă • Fix-uri pentru bug-uri care apar • Ajustări când se schimbă API-uri externe • Suport tehnic prioritar Response time: <24h pentru probleme critice, <48h pentru non-critice Dacă automatizarea pică, primești alertă instant și intervenim imediat. Nu te lăsăm cu "merge pe calculatorul meu" și apoi dispărem.
Da, prin Discovery Call gratuit. În 30 de minute: • Mapăm procesul tău și identificăm exact ce poate fi automatizat • Îți arătăm sketch-ul soluției (nu teoretic, ci concret pentru cazul tău) • Calculăm ROI exact: cât economisești vs. cât investești • Primești estimare de costuri și timeline Dacă după call decizi că nu are sens pentru tine, perfect - măcar ai învățat ceva gratuit. Fără presiune, fără vânzare agresivă. Plus avem KIRA (chat AI gratuit) unde poți explora singur ce procese pot fi automatizate.
Vorbește cu KIRA →ChatGPT e genial pentru task-uri izolate. Freelancerii pot fi buni, dar inconsistenți. Diferența cu noi: • 10 ani de experiență în integrări și automatizări (nu doar "AI de 6 luni") • Înțelegem procesele de business, nu doar tehnologia • Echipă completă: dacă ai nevoie de interface după automatizare, o facem noi • Suport long-term, nu "iată codul, mult succes" • Mapare detaliată în Lucid înainte de cod - vezi exact ce construim Freelancerul pleacă după proiect. ChatGPT nu se conectează singur la CRM-ul tău. Noi rămânem și ne asigurăm că funcționează.
Dacă ai o companie activă și procese repetitive, nu ești prea mic. La orice scală poți beneficia de automatizări: • Economisești timp pe task-uri repetitive • Reduci erorile umane • Poți scala fără să crești echipa proporțional Recomandăm să începi cu tool-urile noastre gratuite și să vezi unde ai cel mai mare potențial de eficientizare. Nu vindem automatizări companiilor care nu pot vedea ROI rapid.
Am lucrat cu: • E-commerce și retail • Transport și logistică • Servicii medicale și clinici • Consultanță și servicii profesionale • Distribuție și wholesale • Nonprofit și asociații Procesele de business sunt universale: comenzi, clienți, raportare, comunicare. Tehnologia se adaptează la orice industrie. În Discovery Call îți arătăm exemple concrete din industria ta sau similare.